全無刷電機干貨,一篇文章帶你了解其控制原理
2021年05月11日 |
閱讀次數:3959最全無刷電機干貨,一篇文章帶你了解其控制原理
我們常用的無刷電機里面究竟有些什么技術、如何解釋那些專業名詞、以及各種參數和設備之間究竟有什么區別和聯系呢?
無刷電機的基本概念
根據電機的結構和工作原理,我們可以將電機分為有刷電機、內轉子無刷電機和外轉子無刷電機。

有刷電機:我們也稱為直流電機或者碳刷電機,是歷史最悠久的電機類型,也是目前數量最多的電機類型。電機工作時,線圈和換向器旋轉,磁鋼和碳刷不轉,線圈電流方向的交替變化是隨電機轉動的換相器和電刷來完成的。這種電機具有造價相對較低、扭力高、結構簡單、易維護等優點。不過由于結構限制,所以缺點也比較明顯:1、機械換向產生的火花引起換向器和電刷摩擦、電磁干擾、噪聲大、壽命短;2、結構復雜、可靠性差、故障多,需要經常維護;3、由于換向器存在,限制了轉子慣量的進一步下降,影響了動態性能。所以在模界主要應用于速度較慢和對震動不敏感的車模、船模上面,航模很少采用有刷電機。

無刷電機:這是模界中除了有刷電機以外用的最多的一種電機,無刷直流電機不使用機械的電刷裝置,采用方波自控式永磁同步電機,以霍爾傳感器取代碳刷換向器,以釹鐵硼作為轉子的永磁材料,性能上相較一般的傳統直流電機有很大優勢。具有高效率、低能耗、低噪音、超長壽命、高可靠性、可伺服控制、無級變頻調速等優點,至于缺點嘛……就是比有刷的貴、不好維護,廣泛應用于航模、高速車模和船模。
不過,單個的無刷電機不是一套完整的動力系統,無刷基本必須通過無刷控制器也就是電調的控制才能實現連續不斷的運轉。普通的碳刷電機旋轉的是繞組,而無刷電機不論是外轉子結構還是內轉子結構旋轉的都是磁鐵。所以任何一個電機都是由定子和轉子共同構成的。
無刷電機的定子是產生旋轉磁場的部分,能夠支撐轉子進行旋轉,主要由硅鋼片、漆包線、軸承、支撐件構成;而轉子則是黏貼釹鐵硼磁鐵,在定子旋轉磁場的作用進行旋轉的部件,主要由轉軸、磁鐵、支持件構成。除此之外,定子與轉子組成的磁極對數還影響著電機的轉速與扭力。
無刷電機的結構
無刷電機的前蓋、中殼、后蓋主要是整體結構件,起到構建電機整體結構的作用。但是外轉子無刷電機的外殼同時也是磁鐵的磁路通路,所以外殼必須是導磁性的物質構成。內轉子的外殼只是結構件,所以不限定材質。但是內轉子電機比外轉子電機多一個轉子鐵芯,這個轉子鐵芯的作用同樣也是起到磁路通路的作用。

磁鐵:是安裝在轉子上,是無刷電機的重要組成部分,無刷電機的絕大部分性能參數都與磁鐵相關,包括功率、轉速、扭矩等。
硅鋼片:是有槽無刷電機的重要組成部分,當然,無槽無刷電機是沒有硅鋼片的,但是目前絕大多數的無刷電機都是有槽的。它在整個系統中的作用主要是降低磁阻、參與磁路運轉。
轉軸:是電機轉子的直接受力部分,轉軸的硬度必須能滿足轉子高速旋轉的要求。
軸承:是電機運轉順暢的保證,軸承可以分為滑動軸承和滾動軸承,而滾動軸承又可以細分為深溝球軸承、滾針軸承和角接觸軸承等十大類,而目前大多數的無刷電機都是采用深溝球軸承。
直流無刷電機的工作原理

直流無刷電機動力系統由轉子、定子和位置傳感器三部分等組成。位置傳感按轉子位置的變化,沿著一定次序對定子繞組的電流進行換流(即檢測轉子磁極相對定子繞組的位置,并在確定的位置處產生位置傳感信號,經信號轉換電路處理后去控制功率開關電路,按一定的邏輯關系進行繞組電流切換)。定子繞組的工作電壓由位置傳感器輸出控制的電子開關電路提供。
位置傳感器有磁敏式、光電式和電磁式三種類型
采用磁敏式位置傳感器的直流無刷電動機,其磁敏傳感器件(例如霍爾元件、磁敏二極管、磁敏詁極管、磁敏電阻器或專用集成電路等)裝在定子組件上,用來檢測永磁體、轉子旋轉時產生的磁場變化。
采用光電式位置傳感器的直流無刷電動機,在定子組件上按一定位置配置了光電傳感器件,轉子上裝有遮光板,光源為發光二極管或小燈泡。轉子旋轉時,由于遮光板的作用,定子上的光敏元器件將會按一定頻率間歇間生脈沖信號。
采用電磁式位置傳感器的無刷直流電動機,是在定子組件上安裝有電磁傳感器部件(例如耦合變壓器、接近開關、LC諧振電路等),當永磁體轉子位置發生變化時,電磁效應將使電磁傳感器產生高頻調制信號(其幅值隨轉子位置而變化)。
簡單而言,直流無刷電機就是依靠改變輸入到無刷電機定子線圈上的電流波交變頻率和波形,在繞組線圈周圍形成一個繞電機幾何軸心全轉的磁場,這個磁場驅動轉子上的永磁磁鋼轉動,電機就轉起來了,電機的性能和磁鋼數量、磁鋼磁通強度、電機輸入電壓大小等因素有關,更與無刷電機的控制性能有很大關系,因為輸入的是直流電,電流需要電子調速器將其變成3相交流電,還需要從遙控器接收機那里接收控制信號,控制電機的轉速,以滿足模型使用需要。
總的來說,無刷電機的結構是比較簡單的,真正決定其使用性能的還是無刷電子調速器(也就是電調),好的電調需要有單片機控制程序設計、電路設計、復雜加工工藝等過程的總體控制,所以一般來說價格要比無刷電機高出很多。
首先給大家復習幾個基礎定則:左手定則、右手定則、右手螺旋定則。別懵逼,下面會給大家解釋。
左手定則,這個是電機轉動受力分析的基礎,簡單說就是磁場中的載流導體,會受到力的作用。

讓磁感線穿過手掌正面,手指方向為電流方向,大拇指方向為產生磁力的方向,我相信喜歡玩模型的人都還有一定物理基礎的哈哈。
右手定則,這是產生感生電動勢的基礎,跟左手定則的相反,磁場中的導體因受到力的牽引切割磁感線產生電動勢。

讓磁感線穿過掌心,大拇指方向為運動方向,手指方向為產生的電動勢方向。為什么要講感生電動勢呢?不知道大家有沒有類似的經歷,把電機的三相線合在一起,用手去轉動電機會發現阻力非常大,這就是因為在轉動電機過程中產生了感生電動勢,從而產生電流,磁場中電流流過導體又會產生和轉動方向相反的力,大家就會感覺轉動有很大的阻力。不信可以試試。
三相線分開,電機可以輕松轉動
三相線合并,電機轉動阻力非常大
右手螺旋定則,用右手握住通電螺線管,使四指彎曲與電流方向一致,那么大拇指所指的那一端就是通電螺旋管的N極。

這個定則是通電線圈判斷極性的基礎,紅色箭頭方向即為電流方向。
看完了三大定則,我們接下來先看看電機轉動的基本原理。
第一部分:直流電機模型
我們找到一個中學物理學過的直流電機的模型,通過磁回路分析法來進行一個簡單的分析。
狀態1
當兩頭的線圈通上電流時,根據右手螺旋定則,會產生方向指向右的外加磁感應強度B(如粗箭頭方向所示),而中間的轉子會盡量使自己內部的磁感線方向與外磁感線方向保持一致,以形成一個最短閉合磁力線回路,這樣內轉子就會按順時針方向旋轉了。
當轉子磁場方向與外部磁場方向垂直時,轉子所受的轉動力矩最大。注意這里說的是“力矩”最大,而不是“力”最大。誠然,在轉子磁場與外部磁場方向一致時,轉子所受磁力最大,但此時轉子呈水平狀態,力臂為0,當然也就不會轉動了。補充一句,力矩是力與力臂的乘積。其中一個為零,乘積就為零了。
當轉子轉到水平位置時,雖然不再受到轉動力矩的作用,但由于慣性原因,還會繼續順時針轉動,這時若改變兩頭螺線管的電流方向,如下圖所示,轉子就會繼續順時針向前轉動。

狀態2
如此不斷改變兩頭螺線管的電流方向,內轉子就會不停轉起來了。改變電流方向的這一動作,就叫做換相。補充一句:何時換相只與轉子的位置有關,而與其他任何量無直接關系。
第二部分:三相二極內轉子電機
一般來說,定子的三相繞組有星形聯結方式和三角聯結方式,而“三相星形聯結的二二導通方式”最為常用,這里就用該模型來做個簡單分析。
上圖顯示了定子繞組的聯結方式(轉子未畫出假想是個二極磁鐵),三個繞組通過中心的連接點以“Y”型的方式被聯結在一起。整個電機就引出三根線A,B, C。當它們之間兩兩通電時,有6種情況,分別是AB, AC, BC, BA, CA,CB注意這是有順序的。
下面我看第一階段:AB相通電
當AB相通電,則A極線圈產生的磁感線方向如紅色箭頭所示,B極產生的磁感線方向如圖藍色箭頭所示,那么產生的合力方向即為綠色箭頭所示,那么假設其中有一個二極磁鐵,則根據“中間的轉子會盡量使自己內部的磁感線方向與外磁感線方向保持一致”則N極方向會與綠色箭頭所示方向重合。至于C,暫時沒他什么事。
第二階段:AC相通電
第三階段:BC相通電

第三階段:BA相通電

為了節省篇幅,我們就不一一描述CA\CB的模型,大家可以自己類推一下。以下為中間磁鐵(轉子)的狀態圖:
每個過程轉子旋轉60度

六個過程即完成了完整的轉動,其中6次換相。
第三部分:三相多繞組多極內轉子電機
我們再來看一個復雜點的,圖(a)是一個三相九繞組六極(三對極)內轉子電機,它的繞組連線方式見圖 (b)。從圖(b)可見,其三相繞組也是在中間點連接在一起的,也屬于星形聯結方式。一般而言,電機的繞組數量都和永磁極的數量是不一致的(比如用9繞組6極,而不是6繞組6極),這樣是為了防止定子的齒與轉子的磁鋼相吸對齊。

其運動的原則是:轉子的N極與通電繞組的S極有對齊的運動趨勢,而轉子的S極與通電繞組的N極有對齊的運動趨勢。
即為S與N相互吸引,注意跟之前的分析方法有一定的區別。
好吧,還是再幫大家分析一下吧。
第一階段:AB相通電

第二階段:AC相通電

第三階段:BC相通電

第四階段:BA通電

第五階段:CA通電

第六階段:CB通電

以上為六個不同的通電狀態,其中經歷了五個轉動過程。每個過程為20度。

第四部分:外轉子無刷直流電機
看完了內轉子無刷直流電機的結構,我們來看外轉子的。其區別就在于,外轉子電機將原來處于中心位置的磁鋼做成一片片,貼到了外殼上,電機運行時,是整個外殼在轉,而中間的線圈定子不動。外轉子無刷直流電機較內轉子來說,轉子的轉動慣量要大很多(因為轉子的主要質量都集中在外殼上),所以轉速較內轉子電機要慢,通常KV值在幾百到幾千之間。也是航模主要運用的無刷電機。
順便啰嗦一下吧。無刷電機KV值定義為:轉速/V,意思為輸入電壓每增加1伏特,無刷電機空轉轉速增加的轉速值。比如說,標稱值為1000KV的外轉子無刷電機,在11伏的電壓條件下,最大空載轉速即為:11000rpm(rpm的含義是:轉/分鐘)。
同系列同外形尺寸的無刷電機,根據繞線匝數的多少,會表現出不同的KV特性。繞線匝數多的,KV值低,最高輸出電流小,扭力大;繞線匝數少的,KV值高,最高輸出電流大,扭力小。我先前測試過穿越機2204電機的極限電流,單電機能彪上25A,而2212系列電機15A都上不了。
外轉子無刷直流電機的結構:

分析方法也和內轉子電機類似,大家可以自己分析一下,根據右手螺旋定理判斷線圈的N/S極,轉子永磁體的N極與定子繞組的S極有對齊(吸引)的趨勢,轉子永磁體的S極與定子繞組的N極有對齊(吸引)的趨勢,從而驅動電機轉動。
經典無刷電機22121000kv電機結構分析。

圖為DJI2312S電機和XXD2212電機的(解剖圖)
其結構如下:定子繞組固定在底座上,轉軸和外殼固定在一起形成轉子,插入定子中間的軸承。

圖為xxd2212線圈拆解圖

圖為12繞組14極(即7對極),電機繞組繞發圖。
后面畫出了6種兩相通電的情形,可以看出,盡管繞組和磁極的數量可以有許多種變化,但從電調控制的角度看,其通電次序其實是相同的,也就是說,不管外轉子還是內轉子電機,都遵循AB->AC->BC->BA->CA->CB的順序進行通電換相。
當然,如果你想讓電機反轉的話,電子方法是按倒過來的次序通電;物理方法直接對調任意兩根線,假設A和B對調,那么順序就是BA->BC->AC->AB->CB->CA,大家有沒有發現這里順序就完全倒過來了。
AB相通電

AC相通電

BC相通電

BA相通

CA相通

CB相通電

要說明一下的是,由于每根引出線同時接入兩個繞組,所以電流是分兩路走的。這里為使問題盡量簡單化,下面幾個圖中只畫出了主要一路的電流方向,還有一路電流未畫出,另一路電流的具體情況放在后面進行分析,涉及到電路檢測換相位置。
無刷電機中的專業名詞

額定電壓:也就是無刷電機適合的工作電壓,其實無刷電機適合的工作電壓非常廣,額定電壓是指定了負載條件而得出的情況。例如說,2212-850KV電機指定了1045螺旋槳的負載,其額定工作電壓就是11V。如果減小負載,例如帶7040螺旋槳,那這個電機完全可以工作在22V電壓下。但是這個工作電壓也不是無限上升的,主要受制于電子控制器支持的最高頻率。所以說,額定工作是由工作環境決定的。
KV值:有刷直流電機是根據額定工作電壓來標注額定轉速的,無刷電機引入了KV值的概念,而讓用戶可以直觀的知道無刷電機在具體的工作電壓下的具體轉速。實際轉速=KV值*工作電壓,這就是KV的實際意義,就是在1V工作電壓下每分鐘的轉速。無刷直流電機的轉速與電壓呈正比關系,電機的轉速會隨著電壓上升而線性上升。例如,2212-850KV電機在10V電壓下的轉速就是:850*10=8500RPM(RPM,每分鐘轉速)。
轉矩:(力矩、扭矩)電機中轉子產生的可以用來帶動機械負載的驅動力矩,我們可以理解電機的力量。
轉速:電機每分鐘的轉速,一般用RPM表示。
最大電流:電機能夠承受并安全工作的最大電流
最大功率:電機能夠承受并安全工作的最大功率功率=電壓*電流
無刷電機功率和效率
我們可以簡單的理解為電機輸出功率=轉速*扭矩,在同等的功率下,轉矩和轉速是一個此消彼長的關系,即同一個電機的轉速越高,必定其轉矩越低,相反也依然。不可能要求個電機的轉速也更高,轉矩也更高,這個規律通用于所有電機。例如:2212-850KV電機,在11V的情況下可以帶動1045槳,如果將電壓上升一倍,其轉速也提高一倍,如果此時負載仍然是1045槳,那該電機將很快因為電流和溫度的急劇上升而燒毀。
每個電機都有自己的力量上限,最大功率就是這個上限,如果工作情況超過了這個最大功率,就會導致電機高溫燒毀。當然,這個最大功率也是指定了工作電壓情況下得出的,如果是在更高的工作電壓下,合理的最大功率也將提高。這是因為:Q=I2R,導體的發熱與電流的平方是正比關系,在更高的電壓下,如果是同樣的功率,電流將下降導致發熱減少,使得最大功率增加。這也解釋了為什么在專業的航拍飛行器上,大量使用22.2V甚至30V電池來驅動多軸飛行器,高壓下的無刷電機,電流小、發熱小、效率更高。
經常有人問:2208 1000KV和2216 1000KV有什么不同,都是1000KV,不是都一樣嗎?呵呵,差別可大了。
在電機直徑、KV值都一樣的情況下,電機更高的電機自然功率越大,功率越大的電機自然能夠帶動的負載越大。好比一個男人100斤,一個男人160斤,你讓他們去背一袋50斤的大米,100斤的男人雖然說稍稍有點吃力但也能背,160斤的男人覺得是小菜。但,如果是讓他們背兩袋米呢?160斤的男人咬咬牙也背起來了,100斤的男人恐怕腰都直不起來,這就是他們的差異。對于電機來說,工作越輕松,效率越高,利用前面的理論就是,鐵耗也低銅耗也低。
記住這個公式:扭矩與電流的平方成正比
隨著電機工作的越來越累,它的效率會迅速的降低。所以說選擇多軸電機,必須選擇合適功率電機以及與他搭配的螺旋槳,讓電機工作在相對輕松的狀態,一般來說懸停時工作功率是最大功率的30-45%之間比較好。不可小牛拉大車,也不能大牛拉小車。
無刷電機電壓與效率的關系
先上兩個公式:
1、功率=電壓*電流
2、發熱量=電流的平方*電阻
由公式得出兩個結論:在同功率下,電壓越高電流越小,并推出:在同功率下,電壓越高發熱量越小。得出結論:同一個飛行器,使用的電壓越高,電流越小并且發熱越少,效率越高。
現在知道為什么高壓電線要上100KV甚至220KV、550KV(這個KV是千伏)的高電壓了吧。
當然,飛行器是需要電池進行驅動的,準確的說是鋰電池,鋰電池的片數自然取決于電池的大小,越大的電池自然能做的越高電壓。所以在電壓這方面,其實我們能做的并不多,因為市場上的電池很多都是系列化的,比如說450這樣的機型,你可以去找450直升機的6S電池,但是價格很高,而且需要的電調價格也要高一些。所以在電壓這方面我們應該做的就是:盡量避免大機型用低壓電池,那樣會造成工作電流相對高一些,從而銅耗較大。同時,也要避免小型飛機用高壓電池,那樣電池的重量太大。
關于無刷電機的磁極對數
磁場的旋轉速度又稱同步轉速,它與三相電流的頻率和磁極對數p有關。若定子繞組,在任一時刻合成的磁場只有一對磁極(磁極對數p=1),即只有兩個磁極,對只有一對磁極的旋轉磁場而言,三相電流變化一周,合成磁場也隨之旋轉一周,如果是50hz的交流電,旋轉磁場的同步轉速就是50轉/秒或3000轉/分,在工程技術中,常用轉/分(r/min)來表示轉速。如果定子繞組合成的磁場有兩對磁極(磁極對數p=2),即有四個磁極,可以證明,電流變化一個周期,合成磁場在空間旋轉180度,由此可以推廣得出:p對磁極旋轉磁場每分鐘的同步轉速為n=60f/p。
當磁極對數一定時,如果改變交流電的頻率,則可改變旋轉磁場的同步轉速,這就是變頻調速的基本原理。由于電機的磁極是成對出現的,所以也常用極對數表示。
關于無刷電機的磁鐵
模界的無刷電機幾乎100%用的“磁王”——釹鐵硼磁鐵,用磁王來形容釹鐵硼磁鐵是當之無愧的,釹鐵硼磁鐵是我們生活中常見的黑乎乎的鐵氧體磁鐵磁性的3倍!當然了,價格更是鐵氧體磁鐵的10倍以上。無刷電機終歸屬于永磁電機,而永磁電機的功率、特點等特性完全取決于磁鐵。基本可以說吧,磁鐵的體積與牌號決定了電機的最大功率。
另外還有磁鐵形狀上的差異,如果拆開一些廉價的電機你就會有一個發現,絕大部分的磁鐵形狀都是方片行。方片形的磁鐵加工簡單,價格相對便宜,自然成了追求成本電機的選擇。而很多品牌電機選擇了弧形磁鐵,弧形可以保證磁鐵和硅鋼片的氣隙一直保持一致,似乎功率上和效率上都勝過了方形磁鐵一籌。但是,在拆開一些電機也發現了被稱之為面包型的磁鐵,他們能夠和鐵殼完整的貼合在一起,和硅鋼片的距離卻是和方形磁鐵一樣,都不是一致的。關于這種磁鐵,在請教了一些業內人士,他們確信這種磁鐵比弧形磁鐵效果還要更佳,在此不做結論。
不過還有一種情況采用方形磁鐵其實也是可以的,在多槽數多極數的無刷電機(比如說36槽42極電機),基本都是采用了方形磁鐵,這是因為鐵殼直徑很大,方形磁鐵也能很好的和鐵殼粘合,并且和硅鋼片的氣隙也很均勻。
關于無刷電機的硅鋼片
其實初中讀電磁學的時候,我經常想的問題是,電機為什么需要硅鋼片呢?不是說通電的導體在磁場中就能產生作用嗎?那為什么還需要硅鋼片呢。后來我想了很久很久終于得出一個結論,那就是搞設計的人不會比你傻!
空氣是弱導磁的,但鐵是導磁的,硅鋼片的作用就是把磁鐵的磁路引導過來并形成回路,這就需要電機磁阻(大家把它等同理解為電阻即可)比較小。但是大家都看見了,為什么定子上面怎么都是一片一片構成的呢?
大家知道電磁爐的原理嗎?為什么鐵鍋放上電磁爐上面就會發熱?其實這就是因為-----類似于鐵的材料放在快速變化的電磁場中(大家想想交流電吧,那個電是瞬間飛來飛去,不像直流電永遠是正極到負極)會產生渦流損耗而發熱,并且頻率越高發熱量越大。硅鋼片處在電機的旋轉磁場當中,就是和那放在電磁爐上的鐵鍋一樣遇到了同樣的問題,解決的辦法就是往鋼里添加硅并且做成薄片,理論上越薄的硅鋼片產生的渦流損耗就越小。
所以大家是不是明白了普通的固定翼電機大都是比較厚的0.35MM硅鋼片,而直升機和涵道機電機大都是用0.2MM硅鋼片的原因呢?電機轉速越快,磁場變化越快,那渦流損耗就越大。現在大多數的多軸電機都使用了0.2MM單片的硅鋼片,這樣做成的電機鐵耗就會更低。
相關小知識:為什么高KV電機在全油門空轉的情況下下會發熱很厲害呢?
答案是:產生熱量的不是銅線,因為此時通過的電流很小。產生熱量的正是渦流損耗和磁滯損耗,因為此時電機完全空載,轉速比較高,渦流損耗大,而所有的損耗都變成了熱量。
關于無刷電機使用與保養
直流無刷電機由電動機主體和驅動器組成,是一種典型的機電一體化產品,并在多個領域中都得到廣泛的應用。用戶在使用直流無刷電機時有一些問題也是需要注意的,那么具體使用直流無刷電機要注意什么呢?
(1)在拆卸前,要用壓縮空氣吹凈電機表面灰塵,并將表面污垢擦拭干凈。
(2)選擇電機解體的工作地點,清理現場環境。
(3)熟悉電機結構特點和檢修技術要求。
(4)準備好解體所需工具(包括專用工具)和設備。
(5)為了進一步了解電機運行中的缺陷,有條件時可在拆卸前做一次檢查試驗。為此,將電機帶上負載試轉,詳細檢查電機各部分溫度、聲音、振動等情況,并測試電壓、電流、轉速等,然后再斷開負載,單獨做一次空載檢查試驗,測出空載電流和空載損耗,做好記錄。
(6)切斷電源 ,拆除電機外部接線,做好記錄。
(7)選用合適電壓的兆歐表測試電機絕緣電阻 。為了跟上次檢修時所測的絕緣電阻值相比較以判斷電機絕緣變化趨勢和絕緣狀態,應將不同溫度下測出的絕緣電阻值換算到同一溫度,一般換算至75℃。
(8)測試吸收比K。當吸收比大于1.33時,表明電機絕緣不曾受潮或受潮程度不嚴重。為了跟以前數據進行比較,同樣要將任意溫度下測得的吸收比換算到同一溫度。
來源:
blog.sina《迄今最全的無刷電機工作及控制原理分享》作者:少帥-Z
5imx《老司機帶你全面了解無刷電機》
《EMAX銀燕:一篇文章帶你全面了解無刷電機》
電機驅動器PCB布局準則
直流電機驅動電路的設計目標
在直流電機驅動電路的設計中,主要考慮以下幾點:
功能:電機是單向還是雙向轉動?需不需要調速?對于單向的電機驅動,只要用一個大功率三極管或場效應管或繼電器直接帶動電機即可,當電機需要雙向轉動時,可以使用由4個功率元件組成的H橋電路或者使用一個雙刀雙擲的繼電器。如果不需要調速,只要使用繼電器即可;但如果需要調速,可以使用三極管,場效應管等開關元件實現PWM(脈沖寬度調制)調速。
性能:對于PWM調速的電機驅動電路,主要有以下性能指標:
- 輸出電流和電壓范圍,它決定著電路能驅動多大功率的電機。
- 效率,高的效率不僅意味著節省電源,也會減少驅動電路的發熱。要提高電路的效率,可以從保證功率器件的開關工作狀態和防止共態導通(H橋或推挽電路可能出現的一個問題,即兩個功率器件同時導通使電源短路)入手。
- 對控制輸入端的影響。功率電路對其輸入端應有良好的信號隔離,防止有高電壓大電流進入主控電路,這可以用高的輸入阻抗或者光電耦合器實現隔離。
- 對電源的影響。共態導通可以引起電源電壓的瞬間下降造成高頻電源污染;大的電流可能導致地線電位浮動。
- 可靠性。電機驅動電路應該盡可能做到,無論加上何種控制信號,何種無源負載,電路都是安全的。
1. 輸入與電平轉換部分:
輸入信號線由DATA引入,1腳是地線,其余是信號線。注意1腳對地連接了一個2K歐的電阻。當驅動板與單片機分別供電時,這個電阻可以提供信號電流回流的通路。當驅動板與單片機共用一組電源時,這個電阻可以防止大電流沿著連線流入單片機主板的地線造成干擾。或者說,相當于把驅動板的地線與單片機的地線隔開,實現“一點接地”。
高速運放KF347(也可以用TL084)的作用是比較器,把輸入邏輯信號同來自指示燈和一個二極管的2.7V基準電壓比較,轉換成接近功率電源電壓幅度的方波信號。KF347的輸入電壓范圍不能接近負電源電壓,否則會出錯。因此在運放輸入端增加了防止電壓范圍溢出的二極管。輸入端的兩個電阻一個用來限流,一個用來在輸入懸空時把輸入端拉到低電平。
不能用LM339或其他任何開路輸出的比較器代替運放,因為開路輸出的高電平狀態輸出阻抗在1千歐以上,壓降較大,后面一級的三極管將無法截止
2. 柵極驅動部分:
后面三極管和電阻,穩壓管組成的電路進一步放大信號,驅動場效應管的柵極并利用場效應管本身的柵極電容(大約1000pF)進行延時,防止H橋上下兩臂的場效應管同時導通(“共態導通”)造成電源短路。
當運放輸出端為低電平(約為1V至2V,不能完全達到零)時,下面的三極管截止,場效應管導通。上面的三極管導通,場效應管截止,輸出為高電平。當運放輸出端為高電平(約為VCC-(1V至2V),不能完全達到VCC)時,下面的三極管導通,場效應管截止。上面的三極管截止,場效應管導通,輸出為低電平。
上面的分析是靜態的,下面討論開關轉換的動態過程:三極管導通電阻遠小于2千歐,因此三極管由截止轉換到導通時場效應管柵極電容上的電荷可以迅速釋放,場效應管迅速截止。但是三極管由導通轉換到截止時場效應管柵極通過2千歐電阻充電卻需要一定的時間。相應的,場效應管由導通轉換到截止的速度要比由截止轉換到導通的速度快。假如兩個三極管的開關動作是同時發生的,這個電路可以讓上下兩臂的場效應管先斷后通,消除共態導通現象。
實際上,運放輸出電壓變化需要一定的時間,這段時間內運放輸出電壓處于正負電源電壓之間的中間值。這時兩個三極管同時導通,場效應管就同時截止了。所以實際的電路比這種理想情況還要安全一些。
場效應管柵極的12V穩壓二極管用于防止場效應管柵極過壓擊穿。一般的場效應管柵極的耐壓是18V或20V,直接加上24V電壓將會擊穿,因此這個穩壓二極管不能用普通的二極管代替,但是可以用2千歐的電阻代替,同樣能得到12V的分壓。
3.場效應管輸出部分:
大功率場效應管內部在源極和漏極之間反向并聯有二極管,接成H橋使用時,相當于輸出端已經并聯了消除電壓尖峰用的四個二極管,因此這里就沒有外接二極管。輸出端并聯一個小電容(out1和out2之間)對降低電機產生的尖峰電壓有一定的好處,但是在使用PWM時有產生尖峰電流的副作用,因此容量不宜過大。在使用小功率電機時這個電容可以略去。如果加這個電容的話,一定要用高耐壓的,普通的瓷片電容可能會出現擊穿短路的故障。
輸出端并聯的由電阻和發光二極管,電容組成的電路指示電機的轉動方向.
4.性能指標:
電源電壓15~30 V,最大持續輸出電流5A/每個電機,短時間(10秒)可以達到10A,PWM頻率最高可以用到30KHz(一般用1到10KHz)。電路板包含4個邏輯上獨立的,輸出端兩兩接成H橋的功率放大單元,可以直接用單片機控制。實現電機的雙向轉動和調速。
5.PCB的布局布線:
大電流線路要盡量的短粗,并且盡量避免經過過孔,一定要經過過孔的話要把過孔做大一些(>1mm)并且在焊盤上做一圈小的過孔,在焊接時用焊錫填滿,否則可能會燒斷。另外,如果使用了穩壓管,場效應管源極對電源和地的導線要盡可能的短粗,否則在大電流時,這段導線上的壓降可能會經過正偏的穩壓管和導通的三極管將其燒毀。在一開始的設計中,NMOS管的源極于地之間曾經接入一個0.15歐的電阻用來檢測電流,這個電阻就成了不斷燒毀板子的罪魁禍首。當然如果把穩壓管換成電阻就不存在這個問題了。
電機驅動電路的PCB 需要采用特殊的冷卻技術,以解決功耗問題。印刷電路板 (PCB) 基材(例如 FR-4 環氧樹脂玻璃)的導熱性較差。相反,銅的導熱性非常出色。因此,從熱管理角度來看,增加 PCB 中的銅面積是一個理想方案。厚銅箔(例如:2 盎司(68 微米厚))的導熱性優于較薄的銅箔。然而,使用厚銅箔的成本較高,并且難以實現精細的幾何形狀。
因此,使用 1 盎司(34 微米)銅箔變得很常見。外層通常使用? 盎司到1 盎司的銅箔。多層電路板內層使用的固體銅面具有良好的散熱性。然而,由于這些銅面通常都置于電路板疊層的中央,因此熱量會聚集在電路板內部。增加 PCB 外層的銅面積,并經由許多通孔連接或“縫接”至內層,有助于將熱量轉移到內層外部。
由于存在走線和元件,雙層 PCB 的散熱可能會更加困難。因此,盡可能多地提供固體銅面,并實現與電機驅動器 IC 的良好熱連接顯得非常必要。在兩個外層上都增加覆銅區,并將其與許多通孔連接在一起,有助于由走線和元件分割的各區域間散熱。
a、走線寬度:越寬越好
由于電機驅動器 IC 的進出電流較大(在一些情況下超過 10 A),因此應謹慎考慮進出器件的 PCB 走線寬度。走線越寬,電阻越低。必須調整走線尺寸,以使走線電阻不會消耗過多功率,避免導致走線升溫。太小的走線其實可以作為電熔絲,并且容易燒斷!
設計師通常使用 IPC-2221 標準來確定適當的走線寬度。這一規范針對各種電流電平和允許的溫升提供了顯示銅橫截面積的相應圖表,可轉換為給定銅層厚度條件下的走線寬度。例如 1 盎司銅層中承載 10 A 電流的走線需要稍寬于 7 mm,以實現 10℃的溫升。針對 1-A 電流,走線寬度只需為 0.3 mm。
鑒于此,10 A 電流似乎不可能通過微型 IC 板。
需要理解的是,IPC-2221 中建議的走線寬度適用于等寬長距離 PCB 走線。如果采用更短的PCB 走線也有可能通過更大得多的電流,且不會產生任何不良作用。這是因為短而窄的 PCB 走線電阻較小,且產生的任何熱量都將被吸收至更寬的銅區域,而該區域則起到了散熱片的作用。
加寬 PCB 走線,
以使 IC 板能夠更好地處理持續電流。
參見圖中的示例。盡管該器件的 IC 板只有 0.4 mm 寬,但它們必須承載高達 3 A 的持續電流。所以我們需要盡可能地將走線加寬,并靠近器件。
走線較窄部分產生的任何熱量被傳導至較寬的銅區域,以使較窄走線的溫升可以忽略不計。
嵌入在 PCB 內層的走線無法像外層的走線一樣充分散熱,因為絕緣基板的導熱性不佳。為此,內層走線應設計為外層走線的約兩倍寬。
作為一個大致的指導方針,下表顯示了電機驅動器應用中較長走線(超過大約 2 cm)的建議走線寬度。
如果空間允許,使用更寬走線或覆銅區的布線可使溫升和壓降達到最低。
b、熱通孔:盡可能多地使用
通孔是小型的電鍍孔,通常用于將一根走線從一層穿至另一層。雖然熱通孔采用同樣的方式制成,但卻用于將熱量從一層傳至另一層。適當使用熱通孔對于 PCB 的散熱至關重要,但是必須考慮幾個工藝性問題。
通孔具有熱阻,這意味著當熱量流過通孔時,通孔之間會出現一些溫降,測量單位為℃/W。為使這一熱阻降至最低,并提高通孔傳輸熱量時的效率,應使用大通孔,且孔內應含有盡可能多的銅面積。
應使用大通孔(圖為通孔的橫截面),且孔內應含有盡可能多的銅面積,以使熱阻降至最低。
盡管在 PCB 的開口區域可以使用大通孔,但通孔往往置于 IC 板區域內,以直接從 IC 封裝中轉移熱量。在這種情況下,無法使用大通孔。這是因為大型的電鍍通孔可能會導致“滲錫”,即用于連接 IC 與 PCB 的焊料向下流入通孔中,從而導致焊接點質量不佳。
可以通過幾種方式來減少滲錫。其中一種是使用非常小的通孔,以減少滲入到孔中的焊料量。然而,小型通孔的熱阻更高,因此為實現相同的熱力性能,需要更多的通孔。
另一種技術是在板的背面為通孔“搭帳篷”。這需要移除板背面阻焊層中的缺口,以使阻焊層材料蓋住通孔。如果通孔較小,阻焊層將塞住通孔;因此,焊料就無法滲透 PCB。
不過,這可能會產生另外一個問題:焊劑聚集。通孔被塞住后,通孔中可能會聚集焊劑(焊膏的一種成分)。一些焊劑配方可能具有腐蝕性,如不去除,時間一長會導致可靠性問題。不過,現代大多數免清洗焊劑工藝不具有腐蝕性,且不會導致問題。
請注意,熱通孔不得使用熱風焊盤,它們必須直接連接至銅區域。
熱通孔應直接連接PCB 上的銅區域。
建議 PCB 設計人員與表面貼裝技術 (SMT) 工藝工程師一起檢查 PCB 組裝件,以選擇適用于該組裝件工藝的通孔尺寸和結構,尤其是當熱通孔置于 IC 板區域內時。
c、電容的布放
電機驅動器 IC 的元件布局指南與其他類型的電源 IC 類似。旁路電容器應盡可能地靠近器件電源引腳,而大容量電容器則置于其旁邊。許多電機驅動器 IC 使用引導和/或電荷泵電容器,其同樣應置于 IC 附近。
大多數信號直接在頂層路由。電源從大容量電容器路由至底層的旁路和電荷泵電容器,同時在各層過渡之處使用多個通孔。
TSSOP 和 QFN 封裝的器件底層有一個較大的外露式 IC 板。該 IC 板連接至芯片的背面,用于去除器件中的熱量。該 IC 板必須充分焊接至 PCB 上,以消耗功率。
為沉積該 IC 板的焊膏而使用的模具開口并不一定會在 IC 數據表中詳細說明。通常,SMT 工藝工程師對模具上應沉積多少焊料以及模具應使用何種圖案有其自己的規則。
如果使用類似于 IC 板大小的單個開口,則會沉積大量焊膏。這樣可能會因焊料熔化時的表面張力而導致器件被抬起。另一個問題是焊料空洞(焊料區域內的空腔或缺口)。在回流焊過程中,焊劑的揮發性成分蒸發或沸騰時,就會出現焊料空洞。這可能會導致焊料被推出焊接點。
為解決這些問題,針對面積大于約 2 平方毫米的 IC 板,焊膏通常沉積在幾個小的方形或圓形區域。將焊膏分成更小的區域可使焊劑的揮發性成分更易于逸散出焊膏,而不會使焊料移位。
QFN 封裝的該焊料模有四個小開口,用于沉積中央IC 板上的焊膏。
SOT-23 和 SOIC 封裝
標準的引線封裝(如 SOIC 和 SOT-23 封裝)通常用于低功率電機驅動器中。
為了充分提高引線封裝的功耗能力,采用“倒裝芯片引線框架”結構。在不使用接合線的情況下,使用銅凸點和焊料將芯片粘接至金屬引線,從而可通過引線將熱量從芯片傳導至 PCB。
倒裝芯片引線框架結構有助于充分提高引線封裝的功耗能力。
通過將較大的銅區域連接至承載較大電流的引線,可優化熱性能。在電機驅動器 IC 上,通常電源、接地和輸出引腳均連接至銅區域。
如下圖所示為“倒裝芯片引線框架”SOIC 封裝的典型 PCB 布局。引腳 2 為器件電源引腳。請注意,銅區域置于頂層器件的附近,同時幾個熱通孔將該區域連接至 PCB 背面的銅層。引腳 4 為接地引腳,并連接至表層的接地覆銅區。引腳 3(器件輸出)也被路由至較大的銅區域。
倒裝芯片 SOIC PCB 布局
請注意,SMT 板上沒有熱風焊盤;它們牢牢地連接至銅區域。這對實現良好的熱性能至關重要。
QFN 和 TSSOP 封裝
TSSOP 封裝為長方形,并使用兩排引腳。電機驅動器 IC 的 TSSOP 封裝通常在封裝底部帶有一個較大的外露板,用于排除器件中的熱量。
TSSOP 封裝通常在底部帶有一個較大的外露板,用于排除熱量。
QFN 封裝為無引線封裝,在器件外緣周圍帶有板,器件底部中央還帶有一個更大的板。這個更大的板用于吸收芯片中的熱量。
為排除這些封裝中的熱量,外露板必須進行良好的焊接。外露板通常為接地電位,因此可以接入 PCB 接地層。
在理想情況下,熱通孔直接位于板區域。在的 TSSOP 封裝的示例中,采用了一個 18 通孔陣列,鉆孔直徑為 0.38 mm。該通孔陣列的計算熱阻約為 7.7°C/W。
采用了一個 18 熱通孔陣列的 TSSOP 封裝 PCB 布局
通常,這些熱通孔使用 0.4 mm 及更小的鉆孔直徑,以防止出現滲錫。如果 SMT 工藝要求使用更小的孔徑,則應增加孔數,以盡可能保持較低的整體熱阻。
除了位于板區域的通孔,IC 主體外部區域也設有熱通孔。在 TSSOP 封裝中,銅區域可延伸至封裝末端之外,這為器件中的熱量穿過頂部的銅層提供了另一種途徑。
QFN 器件封裝邊緣四周的板避免在頂部使用銅層吸收熱量。必須使用熱通孔將熱量驅散至內層或 PCB 的底層。
采用9個熱通孔的 QFN 封裝 PCB 布局
圖中的 PCB 布局所示為一個小型的 QFN (4 × 4 mm) 器件。在外露板區域中,只容納了九個熱通孔。因此,該 PCB 的熱性能不及 TSSOP 封裝。
倒裝芯片 QFN 封裝
倒裝芯片 QFN (FCQFN) 封裝與常規的 QFN 封裝類似,但其芯片采取倒裝的方式直接連接至器件底部的板上,而不是使用接合線連接至封裝板上。這些板可以置于芯片上的發熱功率器件的反面,因此它們通常以長條狀而不是小板狀布置。
這些封裝在芯片的表面采用了多排銅凸點粘接至引線框架。
FCQFN 封裝在芯片的表面采用了多排銅凸點粘接至引線框架
小通孔可置于板區域內,類似于常規 QFN 封裝。在帶有電源和接地層的多層板上,通孔可直接將這些板連接至各層。在其他情況下,銅區域必須直接連接至板,以便將 IC 中的熱量吸入較大的銅區域中。
下圖器件具有較長的電源和接地板,以及三個輸出口。請注意,該封裝只有 4 × 4 mm 大小。
FCQFN封裝IC的 PCB 布局
器件左側的銅區域為功率輸入口。這個較大的銅區域直接連接至器件的兩個電源板。
三個輸出板連接至器件右側的銅區域。注意銅區域在退出板之后盡可能地擴展。這樣可以充分將熱量從板傳遞到環境空氣中。
同時,注意器件右側兩個板中的數排小通孔。這些板均進行了接地,且 PCB 背面放置了一個實心接地層。這些通孔的直徑為 0.46 mm,鉆孔直徑為 0.25 mm。通孔足夠小,適合置于板區域內。
綜上所述,為了使用電機驅動器 IC 實施成功的 PCB 設計,必須對 PCB 進行精心的布局。
來源:網絡
DIY可調速直流電機風扇
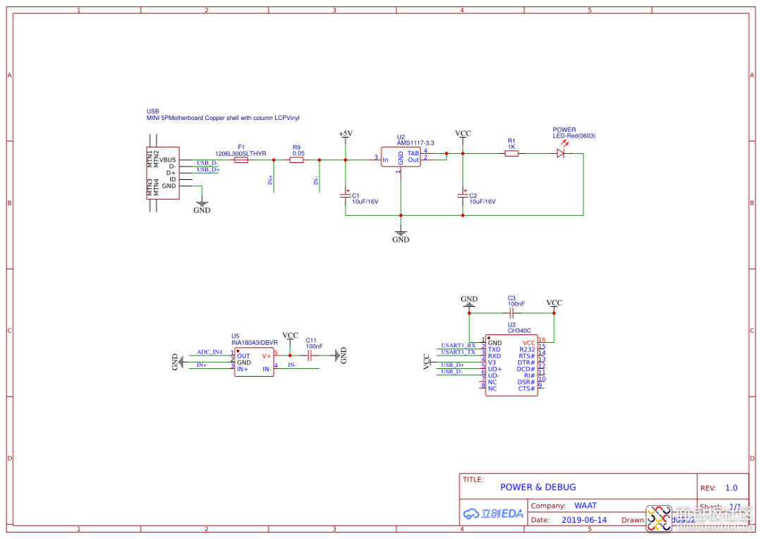
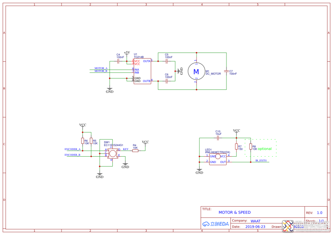
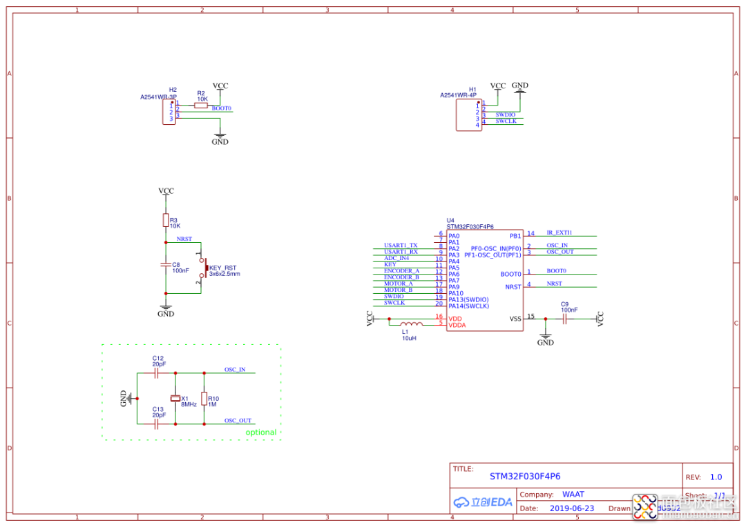
1.項目介紹
之前參加了面包板的組織的ST開發板和uFun開發板的活動,學到到了不少新知識;后來就想把之前做的一些小實驗做成一塊小板子,主要硬件功能是使用STM32采集編碼器或接收紅外數據來調節直流電機的轉速,實時的監測轉速與電流大小的對應關系,通過USB轉串口芯片將打印消息輸出到PC顯示。
2.硬件設計
2.1.原理圖設計


2.2.PCB設計
3.回板焊接調試
在調試硬件的時候,紅外接收頭的輸出引腳輸出不正常,有異常波形輸出,通過排查是因為R7這個串阻剛開始使用的是10K,太大了,數據手冊上建議是100~200R左右,所以在改成150R后,紅外的接收就正常了,另外R8是一個可選焊器件。
4.STM32CubeMX設置
在使用STM32CubeMX自動生成MDK 5版本的Keil工程后,直接打開工程,將調試工具配置成J-LINK,SWD模式,不管怎么操作,就是識別不到STM32這個芯片,檢查原理圖和焊接也沒有發現問題,就在快要崩潰的時候,自己手動新建KEIL工程,一步步配置,竟然可以正確識別到芯片了,也可以下載了。這個問題之前也沒碰到過,不知道有沒有網友有這樣的經歷,知道是怎么回事的……
一大波動圖讓你真正了解電機
電機就是一種將電能與機械能相互轉換的電磁機械裝置。電機一般有兩種應用形式:第一種是把機械能轉換為電能,稱之為發電機;第二種是把電能轉換為機械能,稱之為電動機。
電機運行原理基于電磁感應定律和電磁力定律。電機進行能量轉換時,應具備能作相對運動的兩大部件:建立勵磁磁場的部件,感生電動勢并流過工作電流的被感應部件。這兩個部件中,靜止的稱為定子,作旋轉運動的稱為轉子。定、轉子之間有空氣隙,以便轉子旋轉。
電磁轉矩由氣隙中勵磁磁場與被感應部件中電流所建立的磁場相互作用產生。通過電磁轉矩的作用,發電機從機械系統吸收機械功率,電動機向機械系統輸出機械功率。建立上述兩個磁場的方式不同,形成不同種類的電機。
1、按工作電源種類劃分
2、按結構和工作原理劃分
3、按啟動和運行方式劃分
4、按轉子的結構劃分







